Téléchargez la nouvelle application Pleinchamp !
Jeudi 12/12/2024

OFB : le 9 mm moins visible, l’arme pédagoqique plus ostensible

Publié par Pleinchamp

Tout en reconnaissant que le port d’arme pouvait constituer un facteur de tension lors des contrôles, une mission sénatoriale s’oppose catégoriquement au désarmement des agents de l’OFB, pour des motifs de légitimité et de sécurité. Elle préconise, sous condition, d’invisibiliser l’arme et d’user, sans sommation, de l’arme de la pédagogie sur la question de l’acceptation de la norme environnementale.

« Il est nécessaire proportionner la visibilité du port de l’arme à la conflictualité potentielle des situations de contrôle. Le port ostensible de l’arme pouvant déboucher sur des tensions préjudiciables au bon déroulement des contrôles, il est indispensable d’adopter un port discret pour les interactions avec des publics non armés. L’arme n’étant utile que pour les situations de légitime défense, il n’y a dès lors aucune nécessité de la montrer » : telle est la préconisation figurant dans un rapport d’information du Sénat, adopté en septembre dernier. Cette recommandation s’inscrit dans un champ plus large de préconisations, visant à accroître l’acceptabilité de l’Office français de la biodiversité (OFB), « un établissement reconnu pour son rôle positif de protection des milieux et des espèces, mais qui souffre d’un déficit de légitimité patent ».

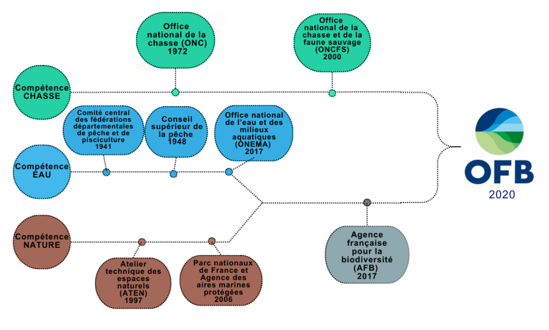
Les origines de l’OFB, institué par la loi du 24 juillet 2019 (Source : mission sénatoriale)
Les origines de l’OFB, institué par la loi du 24 juillet 2019 (Source : mission sénatoriale)

Institué par la loi du 24 juillet 2019, l’OFB est le fruit de la fusion des opérateurs de l’eau (Onema), de la nature (AFB) et de la chasse (ONCFS). Il est notamment chargé de la police de l’environnement et ses inspecteurs sont à ce titre susceptibles de réaliser des contrôles au sein des exploitations agricoles. Ces dernières font-elles l’objet d’un « sur-contrôle arbitraire », comparativement aux autres professions et publics, comme le dénoncent parfois certains représentants agricoles ? La mission sénatoriale répond par la négative, rejoignant les conclusions d’un tout récent rapport interministériel pointant un décalage « notable » entre le ressenti des agriculteurs et la réalité numérique des contrôles, ainsi que la fréquence et le poids des sanctions.

Moins d’un contrôle par siècle

S’agissant de l’OFB en particulier, les données communiquées à la mission d’information « ne témoignent pas d’un acharnement des inspecteurs de l’environnement à l’égard du monde agricole », écrivent les rapporteurs. Sur 21.635 contrôles administratifs réalisés en 2023, seuls 2759 contrôles concernent le monde agricole, soit un peu moins de 13%. Ces contrôles, ramenés au nombre d’exploitations agricoles (390.000), font état de 0,75% des installations contrôlées par an, soit moins d’un contrôle par exploitation en moyenne par siècle. Dans le détail, il a été relevé 201 non-conformités, soit un peu plus de 3% des contrôles, 115 situations qui ont pu être régularisées grâce au travail collaboratif entre les agents de l’OFB, les agriculteurs et les autres administrations, faisant cesser les poursuites. Seules 86 situations ont conduit à des rapports de manquement administratif. Cependant, « le ressenti des agriculteurs doit être mieux pris en compte, car ils sont également contrôlés à plusieurs autres titres », qu’il s’agisse de la Pac des ICPE « et bien d’autres encore, ce qui peut alimenter un phénomène de caisse de résonance bien compréhensible », notent les rapporteurs.

"Nous ne sommes pas de méchants cow-boys, pas plus que les agriculteurs ne sont de méchants délinquants"

Ce décalage entre la réalité numérique des contrôles et le ressenti vaut aussi pour la conflictualité rapportée dans les médias et la nombres d’incidents relevés. Entre 2020 et 2023, 136 incidents ont été recensés sur l’ensemble des contrôles, dont 70% d’entre eux pour des menaces, agressions verbales ou outrages, 20% pour des agressions physiques et 10% pour des menaces avec armes. Le nombre d’incidents – bien que malheureux – demeure très faible comparativement aux contrôles effectués. Entendue par la mission, la Conférence nationale des procureurs de la République, dont plusieurs magistrats ont accompagné des inspecteurs de l’environnement lors de contrôles, rapporte qu’« aucun des magistrats ayant participé à des contrôles n’ont perçu une tension générée par l’armement des agents ». Le directeur général de l’OFB, Olivier Thibault, a témoigné du fait que depuis la création de l’OFB, « les inspecteurs n’ont jamais sorti une arme devant un agriculteur (…). Nous ne sommes pas de méchants cow-boys, pas plus que les agriculteurs ne sont de méchants délinquants », a-t-il déclaré.

"L’approche militante, parfois zélée, voire disproportionnée de certains inspecteurs n’a pas sa place"

La mission sénatoriale évoque tout de même « l’approche militante, parfois zélée, voire disproportionnée de certains inspecteurs », qui « n’a pas sa place au sein de l’établissement et doit être sanctionnée pour non-respect des règles déontologiques ». Elle recommande l’instauration d’une inspection générale, sur le modèle de ce qui existe pour la police nationale. En face, il faut compter avec les « nombreuses dégradations » des implantations territoriales de l’OFB, « des tags insultants et outrageants pour l’Office et ses agents sur les bâtiments, des dépôts de fumier ». Il y a plus grave. Fin octobre, les écrous des roues du véhicule d’un agent du Tarn-et-Garonne ont été carrément démontés pendant une discussion avec des agriculteurs. En novembre, c’est une intrusion avec dégradations et menaces qui s’est produite à Guéret (Creuse). A l’occasion de l’audition du directeur général de l’OFB le 4 décembre dernier, la Commission de l’aménagement du territoire et du développement durable du Sénat a condamné « fermement et unanimement » les propos outranciers, les saccages voire les menaces qui pèsent sur les inspecteurs de l’environnement, « qui sont parmi les derniers agents publics sur le terrain à intervenir dans les territoires ruraux ».

Un tir de barrage contre le désarmement

Selon la mission sénatoriale, ces modalités de contestation, qu’elle « déplore », sont « le symptôme d’une exaspération vis-à-vis des normes environnementales, trop nombreuses et complexes, que les inspecteurs de l’environnement sont chargés de faire appliquer. L’établissement public est vu comme responsable d’un contexte normatif auquel il est lui-même soumis et qu’il doit faire appliquer au titre des prérogatives qui lui ont été confiées par le législateur ».

Toujours selon les rapporteurs, « la cristallisation des crispations des agriculteurs a largement été alimentée par le port d’arme à feu ». C’est sans doute ce qui explique pourquoi Gabriel Attal, au plus fort de la crise hivernale, s’interroge sur la pertinence du maintien du port d’une arme. Si la mission sénatoriale estime nécessaire d’apporter une réponse au mal-être vécu par certains des contrôlés, elle s’oppose catégoriquement au désarmement des agents. « Aux côtés de l’insigne et de l’uniforme, le port de l’arme favorise l’identification de l’agent en question comme titulaire d’une mission de police », justifie-t-elle. La Conférence nationale des procureurs de la République entendue par la mission d’information estime que « le port d’arme et d’uniforme peut ajouter une tension au contrôle, mais assure sécurité et légitimité ».

A l’école nationale du Bouchet à Dry (Loiret), une stèle recense 85 agents morts en service, dont une quinzaine tués par balle © Céline Lecomte - Office français de la biodiversité
A l’école nationale du Bouchet à Dry (Loiret), une stèle recense 85 agents morts en service, dont une quinzaine tués par balle © Céline Lecomte - Office français de la biodiversité

85 agents morts en service depuis 1945

Les inspecteurs de l’environnement sont en effet amenés à contrôler, pour partie de leurs missions, des personnes elles-mêmes armées (chasseurs, pêcheurs sous-marins, braconniers, etc.). Il existe malheureusement un lourd historique d’agents blessés ou tués, ainsi que l’illustre la stèle recensant 85 agents morts en service, dont une quinzaine tués par balle, à l’école nationale du Bouchet à Dry (Loiret). « Le désarmement des inspecteurs de l’environnement de l’OFB fait figure à cet égard de ligne rouge qu’il convient de ne pas franchir, la police de l’environnement ne devant pas être une police au rabais », avertit la Commission de l’aménagement du territoire et du développement durable, qui préconise « un port discret et non ostensible dans les situations de contrôle sans tension ». Les sénateurs estiment toutefois que le nœud du problème réside dans « l’acceptation de la norme environnementale dans notre société ». « Le véritable problème, c’est la complexité administrative liée au droit de l’environnement, c’est la conciliation des politiques publiques », estime de son côté le directeur général de l’OFB.

L’arme de la pédagogie

A cet effet, la mission d’information recommande la mise en œuvre de façon ponctuelle et annoncée à l’avance, des contrôles pédagogiques sans verbalisation, en partenariat avec les Chambres d’agriculture. « Une mission d’explicitation du rôle et des missions de l’OFB pourrait échoir aux chambres départementales d’agriculture, dont les statuts confèrent précisément un rôle de conseil et de formation auprès des agriculteurs ». Les sénateurs encouragent également les services départementaux de l’OFB à organiser des rendez-vous plusieurs fois par an avec les Chambres et les syndicats agricoles, afin de communiquer sur ses missions, les prérogatives des inspecteurs de l’environnement en matière de police administrative et judiciaire, les priorités en matière de contrôle, avec un bilan des contrôles réalisés pour en tirer des enseignements croisés, des priorités de contrôle de l’année à venir et des évolutions à mettre en œuvre, le tout « pour que les contrôles se passent au mieux ». « Nous allons travailler au port discret de l’arme, qui, effectivement, ne doit pas être ostentatoire, a déclaré le directeur général de l’OFB. Mais le vrai sujet c’est l’acceptation générale de la règle et sa mise en œuvre : le but, in fine, c’est d’avoir de l’eau potable, de l’air respirable et un environnement de qualité ».